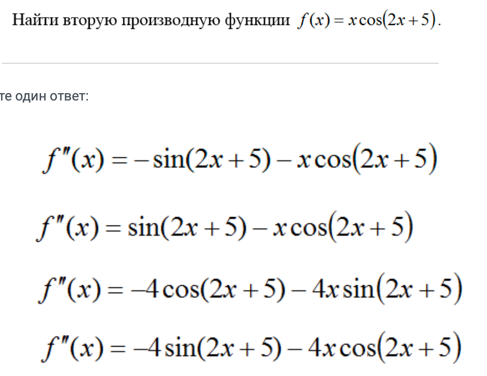
Найти вторую производную функции f (x) = x cos (2x + 5)
Другие предметы Колледж Вторичные производные функций вторая производная функция f(x) производная cos математика колледж нахождение производной производная функции тригонометрические функции анализ функции учебные задачи по математике производные в колледже
Чтобы найти вторую производную функции f(x) = x cos(2x + 5), начнем с нахождения первой производной f'(x).
Шаг 1: Находим первую производную f'(x).
Функция f(x) является произведением двух функций: u(x) = x и v(x) = cos(2x + 5). Мы будем использовать правило произведения, которое гласит:
Теперь находим производные u(x) и v(x):
Теперь подставим в правило произведения:
f'(x) = u'v + uv' = 1 * cos(2x + 5) + x * (-2sin(2x + 5))
Таким образом, первая производная будет:
f'(x) = cos(2x + 5) - 2x sin(2x + 5)
Шаг 2: Находим вторую производную f''(x).
Теперь нам нужно проделать те же шаги для f'(x). Мы снова используем правило произведения для двух частей: cos(2x + 5) и -2x sin(2x + 5).
Обозначим:
Теперь находим производные:
Теперь подставим в правило произведения:
f''(x) = u1'v1 + u1v1' = (-2sin(2x + 5)) * (-2x sin(2x + 5)) + (cos(2x + 5)) * (-2sin(2x + 5) - 4xcos(2x + 5))
Теперь упростим это выражение:
Таким образом, в итоге мы получаем:
f''(x) = 4xsin^2(2x + 5) - 2sin(2x + 5)cos(2x + 5) - 4xcos^2(2x + 5)
Теперь, чтобы получить окончательный ответ, нам нужно собрать все подобные члены и упростить, если это возможно. Однако, для конкретной задачи, возможно, достаточно оставить ответ в таком виде.
Ответ: Вторая производная функции f(x) = x cos(2x + 5) равна:
f''(x) = 4xsin^2(2x + 5) - 2sin(2x + 5)cos(2x + 5) - 4xcos^2(2x + 5)