Для изучения эффективности нового препарата железа были выбраны две группы
пациентов с анемией. В первой группе пациенты в течение двух недель получали новый препарат, а во второй группе – получали плацебо. После этого было проведено измерение уровня гемоглобина в периферической крови. В первой группе средний уровень гемоглобина составил 115,4 ± 1,2 г/л, а во второй – 103,7 ± 2,3 г/л (данные представлены в формате M±m), сравниваемые совокупности имеют нормальное распределение. При этом численность первой группы составила 34, а второй – 40 пациентов. ![]()
Другие предметы Университет Сравнительный анализ средних значений статистические методы обработка данных эффективность препарата группа пациентов уровень гемоглобина анемия плацебо нормальное распределение статистическая значимость сравнение групп
Для того чтобы оценить эффективность нового препарата железа по сравнению с плацебо, необходимо провести статистический анализ полученных данных. Мы имеем две группы пациентов, и нам нужно выяснить, есть ли статистически значимые различия в уровне гемоглобина между этими группами.
Данные, которые у нас есть:
Для сравнения средних значений двух групп с нормальным распределением мы можем использовать t-критерий Стьюдента. Вот шаги, которые необходимо выполнить:
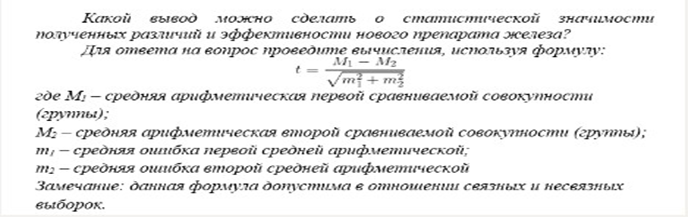
Формула для расчета t-статистики для двух независимых выборок:
t = (M1 - M2) / sqrt((s1^2/n1) + (s2^2/n2)),
где M1 и M2 - средние значения, s1 и s2 - стандартные отклонения, n1 и n2 - размеры выборок.
Сначала найдем стандартные отклонения:
Теперь подставим эти значения в формулу для t.
Степени свободы (df) рассчитываются по формуле:
df = n1 + n2 - 2.
Найдите критическое значение t для заданного уровня значимости (обычно 0,05) и соответствующих степеней свободы. Если рассчитанное значение t больше критического, то мы отвергаем нулевую гипотезу.
На основе полученного результата, если t-статистика показывает статистически значимые различия, то мы можем сказать, что препарат железа эффективен. Если различия статистически незначимы, то вывод о его эффективности сделать нельзя.
Таким образом, чтобы ответить на вопрос о статистической значимости наблюдаемых различий, необходимо выполнить указанные шаги и проанализировать полученные результаты. Без выполнения этих расчетов нельзя однозначно утверждать, являются ли различия статистически значимыми или нет.