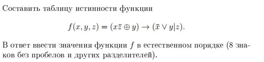
Для составления таблицы истинности функции f(x, y, z) = (xz0y) -> (iVy|z), сначала нужно разобраться с каждым компонентом выражения и операциями, которые они представляют.
1. Разбор выражения:
- xz0y: Это, вероятно, опечатка или неясное обозначение. Предположим, что это логическое умножение (конъюнкция) между x и z, и 0y - это логическое умножение y на 0, что всегда дает 0. Таким образом, xz0y будет всегда давать 0.
- iVy|z: Здесь iV - это, вероятно, неверное обозначение. Предположим, что это обозначение для логического "ИЛИ" (дизъюнкция) между i и y, а |z - это дизъюнкция с z. Обозначим i как 0, так как он не является переменной, и тогда iVy|z будет y OR z.
- (xz0y) -> (iVy|z): Это импликация, которая истинна всегда, кроме случая, когда левая часть истинна, а правая ложна.
2. Создание таблицы истинности:
Нам нужно проверить все возможные комбинации входных значений x, y, z (всего 2^3 = 8 комбинаций), чтобы определить значение функции f для каждой из них.
- x = 0, y = 0, z = 0:
- Левая часть: xz0y = 0
- Правая часть: 0 OR 0 = 0
- Импликация: 0 -> 0 = 1
- x = 0, y = 0, z = 1:
- Левая часть: xz0y = 0
- Правая часть: 0 OR 1 = 1
- Импликация: 0 -> 1 = 1
- x = 0, y = 1, z = 0:
- Левая часть: xz0y = 0
- Правая часть: 1 OR 0 = 1
- Импликация: 0 -> 1 = 1
- x = 0, y = 1, z = 1:
- Левая часть: xz0y = 0
- Правая часть: 1 OR 1 = 1
- Импликация: 0 -> 1 = 1
- x = 1, y = 0, z = 0:
- Левая часть: xz0y = 0
- Правая часть: 0 OR 0 = 0
- Импликация: 0 -> 0 = 1
- x = 1, y = 0, z = 1:
- Левая часть: xz0y = 0
- Правая часть: 0 OR 1 = 1
- Импликация: 0 -> 1 = 1
- x = 1, y = 1, z = 0:
- Левая часть: xz0y = 0
- Правая часть: 1 OR 0 = 1
- Импликация: 0 -> 1 = 1
- x = 1, y = 1, z = 1:
- Левая часть: xz0y = 0
- Правая часть: 1 OR 1 = 1
- Импликация: 0 -> 1 = 1
3. Запись результата:
Таким образом, значения функции f в естественном порядке: 11111111.